未分類

大学生のための「起業の第一歩」ガイド〜株式会社・合同会社・個人事業主の違い/業種の規制と資格/株式会社設立の流れ〜

きたたく

「起業してみたいけど、まず何から調べればいいの?」
そんな大学生に向けて、①会社形態の違い②業種ごとの規制・資格③株式会社設立の手続きを、できるだけ噛み砕いてまとめます。制度は変わることがあるので、最後は公式サイトで確認する前提で読んでください。

1. まず押さえる:株式会社・合同会社・個人事業主の違い

起業の「器(入れ物)」は大きく3つに分かれます。結論から言うと、大学生の初期は (A)個人事業主で試す(B)必要なら法人化(合同会社or株式会社) という流れがよくあります。

1-1. 個人事業主(いちばん始めやすい)

  • 法人格なし:あなた個人がそのまま事業の主体
  • 始めやすさ◎:税務署に「開業届」などを出してスタート(登記は不要)
  • 注意点:借金や損害賠償などの責任が、原則として自分に直撃しやすい(「責任の分離」が弱い)

向いている例
受託(デザイン・動画編集・家庭教師など)/小さく検証したいサービス


1-2. 合同会社(LLC):法人だけど軽い

  • 法人格あり(会社法上の会社)
  • 設立コストが低め:株式会社のような「定款の公証人認証」が不要
  • 登録免許税(設立登記):原則「資本金×0.7%」で、最低6万円

向いている例
少人数で始める事業/コストを抑えつつ法人格が欲しい/将来の拡大は未確定

1-3. 株式会社:信頼と拡大を取りに行く王道

  • 法人格あり(会社法上の会社)
  • 対外的な説明がしやすい(取引先・採用・金融機関・投資家など)
  • 設立手続きが重い&初期費用も上がりやすい:定款の公証人認証が必要
  • 登録免許税(設立登記):原則「資本金×0.7%」で、最低15万円

向いている例
資金調達したい/BtoBで信用が重要/採用や組織拡大を早めに想定

2. 「業種で変わる」法規制・許可・資格のチェックポイント

起業は「形態」だけじゃなく、やる事業の内容(業種)で難易度が激変します。ポイントは、許可・届出がないと営業できない業種があること。

2-1. 代表的に“許可・届出”が出やすい業種

  • 飲食:食品衛生法。飲食店営業許可など(窓口は保健所。手数料は自治体で変わる)
  • 古物(中古品の売買):古物商許可(窓口は警察)
  • 酒類販売:酒類販売業免許(窓口は税務署)
  • 介護(指定サービス):指定申請が必要で、自治体ごとに受付スケジュールがある
  • 建設:建設業許可。手数料が定められている(例:新規9万円など)
  • 運送(一般貨物):許可が必要で、標準処理期間が月単位になることも
  • IT(通信):提供するサービス内容によって「届出」か「登録」かが分かれるケースあり(e-Govに手続情報)

2-2. ここが落とし穴:「会社を作る順番」より「許可の順番」

業種によっては、
会社設立→許可申請が良い場合もあれば、
許可要件の確認→会社設立にした方が安全な場合もあります。
(施設要件・資格者の選任・資本金要件っぽい運用が絡むことがあるため)

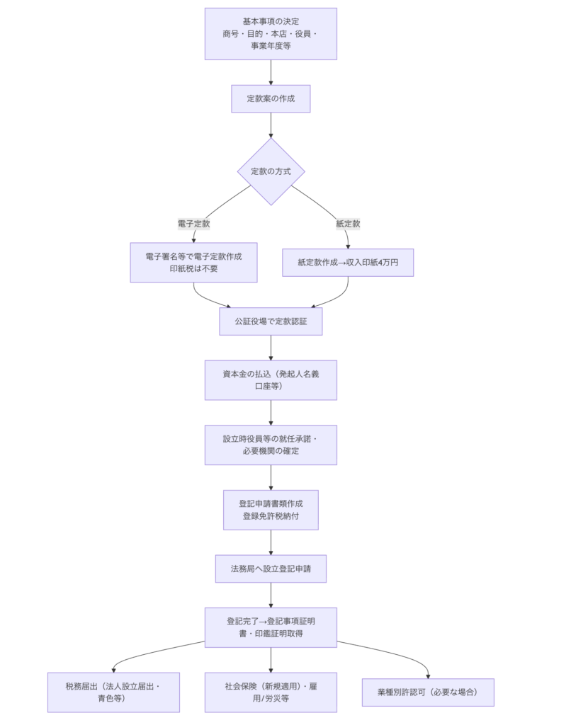
3. 株式会社設立に必要な手続き(全体像)

株式会社は、ざっくり言うと
「定款(ルールブック)を作る → 公証人が認証 → 資本金払込 → 登記」
で成立します(登記が成立要件)。

3-1. ステップ順(超ざっくり)

  1. 基本事項を決める
     商号(会社名)・目的(事業内容)・本店所在地・役員・事業年度など
  2. 定款を作る(紙 or 電子)
  3. 公証人役場で定款認証(株式会社は必須)
  4. 資本金を払い込む(発起人名義口座などで証明できる形に)
  5. 登記申請(法務局):ここで会社が成立
  6. 設立後の届出(税務・社会保険など):期限管理が重要

3-2. お金でつまずきやすいポイント

  • 登録免許税:最低15万円(資本金×0.7%との高い方)
  • 定款認証手数料:資本金等により区分がある
  • 紙の定款は収入印紙4万円が必要(電子定款なら不要)

つまり、「電子定款にするかどうか」は、初期コストに直結しやすいです。

3-3. 設立後の期限が短い手続きに注意

  • 社会保険(新規適用など):原則「事実発生から5日以内」と整理されている案内がある
  • 税務署への法人設立届出:設立登記の日以後2か月以内とされる
  • 給与を払うなら:給与支払事務所等の開設届など、1か月以内が出てくる

4. 大学生が迷ったときの選び方3行まとめ

  • まず小さく試す:個人事業主(リスクと信用のバランスを見ながら)
  • 法人格が必要になったら:合同会社(コストとスピード優先)
  • 拡大・信用・資金調達が見えたら:株式会社(ただし設立コストは高め)

ABOUT ME
きたたく
きたたく
学習工学博士
自由に生きる人を増やしたい大学教員・経営者。
生成AIで経済的自由を達成するための知識を発信中。
元不登校から飛び級で博士号(工学)を取得した連続起業家。
プログラミングを通じて「U-22 プログラミングコンテスト CSAJ 会長賞」「IoT Challenge Award 総務大臣賞」「人工知能学会研究会 優秀賞」など40件を超える賞を受賞。
スマホアプリ会社を創業(売却)し、プログラミングスクールの会社を創業(20店舗経営)

著書:知識ゼロからのプログラミング学習術(秀和システム) 他多数
記事URLをコピーしました